| নং | শিরোনাম | সেবার ধাপ | কার্যকলাপ |
|---|---|---|---|
| | |||
| ১ | নামজারী ও জমাখারিজ | দেখুন | |
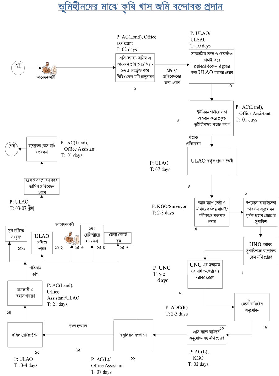
| ২ | ভূমিহীনদের মাঝে কৃষি খাসজমি বন্দোবস্ত প্রদান | দেখুন | |
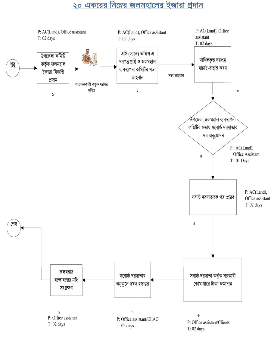
| ৩ | ২০ একরের নিম্নের জলমহালের ইজারা প্রদান | দেখুন | |
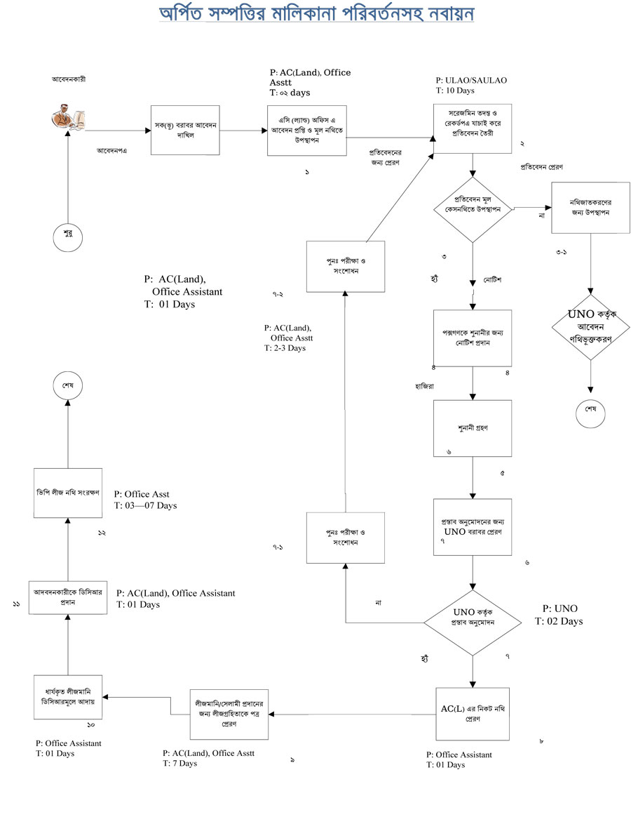
| ৪ | অর্পিত সম্পত্তির মালিকানা পরিবর্তনসহ নবায়ন | দেখুন | |
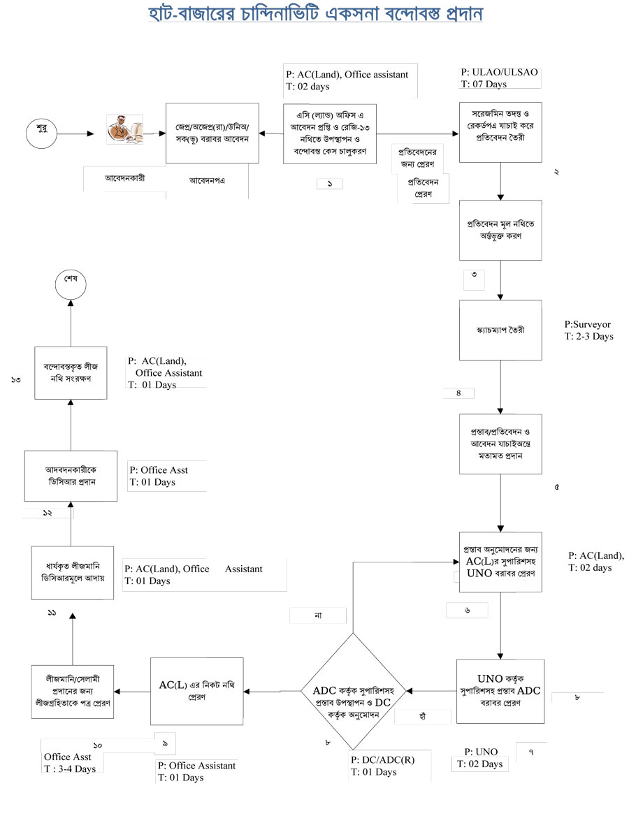
| ৫ | হাট বাজারের চান্দিনাভিটি একসনা বন্দোবস্ত প্রদান | দেখুন | |
| ৬ | অর্পিত সম্পত্তির নবায়ন | দেখুন | |
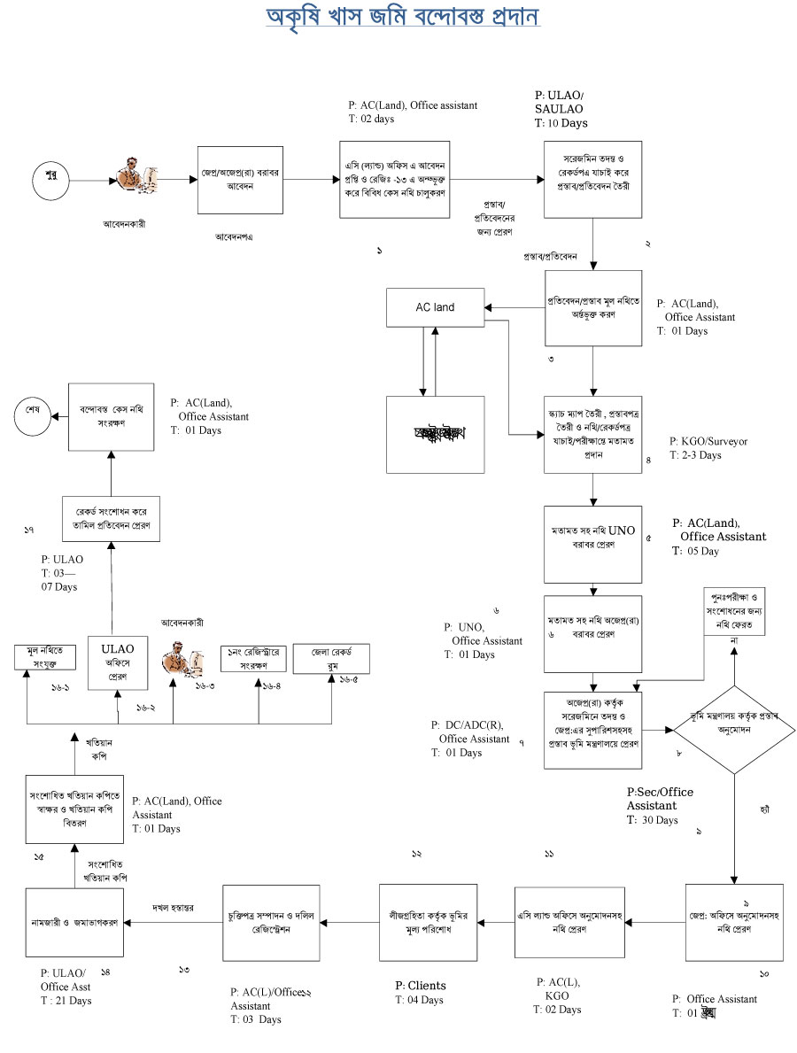
| ৭ | অকৃষি খাস জমি বন্দোবস্ত প্রদান | দেখুন | |
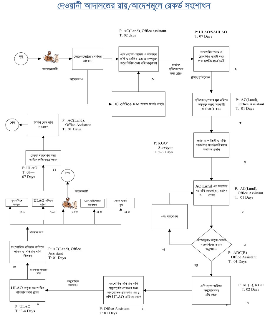
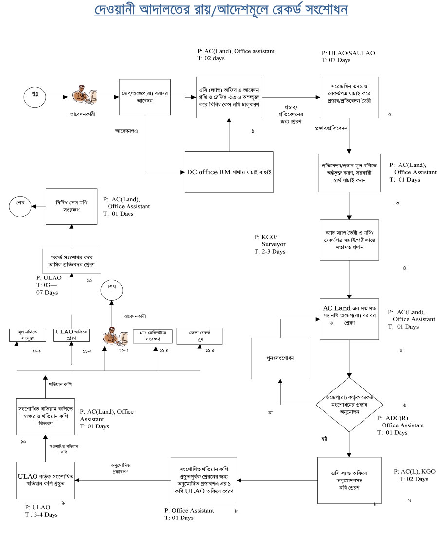
| ৮ | দেওয়ানী আদালতের রায়/আদেশমূলে রেকর্ড সংশোধন | দেখুন | |
| ৯ | ভূমিহীনদের মধ্যে কৃষি খাস জমি বন্টন | দেখুন | |
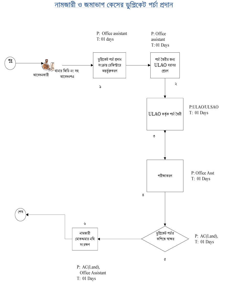
| ১০ | নামজারী ও জমাভাগ কেসের আদেশের নকল প্রদান | দেখুন |